梦幻西游大唐怎么提高伤害
在《梦幻西游》手游中,大唐官府作为经典的物理输出门派,伤害提升是核心追求。想要让你的横扫千军刀刀致命,需要从装备、技能、修炼等多方面综合优化。下面将从实战角度分享高玩经验,助你打造暴力大唐。武器与装备的极致选择高伤武器是大唐的灵魂,60级总伤400+或70级简易武器是基础,红玛瑙打到5-8段能显著提升面板。头盔建议选择
在《梦幻西游》手游中,大唐官府作为经典的物理输出门派,伤害提升是核心追求。想要让你的横扫千军刀刀致命,需要从装备、技能、修炼等多方面综合优化。下面将从实战角度分享高玩经验,助你打造暴力大唐。
![梦幻西游大唐怎么提高伤害[图1]](https://static.down8818.com/uploads/20260211/698c61f051df25.17227635.png)
武器与装备的极致选择
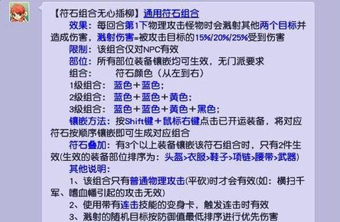
高伤武器是大唐的灵魂,60级总伤400+或70级简易武器是基础,红玛瑙打到5-8段能显著提升面板。头盔建议选择70简易打太阳石,7段太阳石增加56点伤害性价比极高。衣服必须追求力敏双加属性,防御也不能忽视。灵饰前排优先双伤害属性搭配3段星辉石,相当于多6段红玛瑙效果;后排推荐气血防御组合提升生存。溅射流必备双三孔符石组合,搭配风刃经脉可实现平砍溅射3单位。
![梦幻西游大唐怎么提高伤害[图2]](https://static.down8818.com/uploads/20260211/698c61f097ff39.48835049.png)
属性加点与潜能开发
平民推荐4力1体或4力1敏加点,避免成为脆皮骷髅大唐。全力加点需无级别装备支撑。务必吃满50点潜能果,相当于白嫖5级属性点。坐骑选择全力属性可额外增加10+伤害,技能首选开天辟地。风刃经脉配合杀气诀套装能让平砍溅射伤害提升40%,任务效率直接起飞。十方无敌符石组合可提升技能等级间接增加伤害。
核心技能与修炼突破
横扫千军作为招牌技能,164级学习奇经八脉"无敌"后可触发四扫效果,伤害比例依次为105%/115%/125%。为官之道、十方无敌、无双一击三大技能必须满级。攻击修炼每级提升1%总伤害,务必优先点满。试剑石法宝升满层数可稳定增伤,配合飞剑、无量经等攻击类法宝效果更佳。器灵选择风起雷涌或惊雷碎胆套装,武器器灵物理伤害建议35+。
进阶战斗策略
双抗大唐通过力耐加点配合翡翠石镶嵌,物理防御可达2200-2500点。变身卡选择菩提老祖。特技配置破血狂攻、弱点击破增强爆发,太极护法、气归术提升续航。满天花雨套装适配所有流派,每次攻击概率附加状态使后续伤害递增。杀气诀调整后的新版本玩法,可通过番天印+鸣鸿刀组合实现高防目标破防。
宠物与细节优化
建议直接购买成品阴功攻宠和须弥法宠应对不同场景。临时符选择花果山或龙宫伤害符,高品质符纸可提升30+伤害。乾坤一脉"行一"节点可增加46点物理伤害,大唐惊鸿镶嵌高品质晶石能按比例提升太阳石效果。每周坚持熔炼武器属性,力敏双加满熔武器与普通武器差距可达136点伤害。
以上就是439G游戏网为你带来的"梦幻西游大唐怎么提高伤害",更多有趣好玩的热门资讯攻略,请持续关注439G游戏网!








